Summer 2013 Edition
Cite this entry
Search this Archive
•
Advanced Search
Table of Contents
•
New in this Archive
Editorial Information
•
About the SEP
•
Special Characters
©
Metaphysics Research Lab
,
CSLI
,
Stanford University
Author & Citation Info
|
Friends PDF Preview
|
InPho Search
|
PhilPapers Bibliography
Supplement to
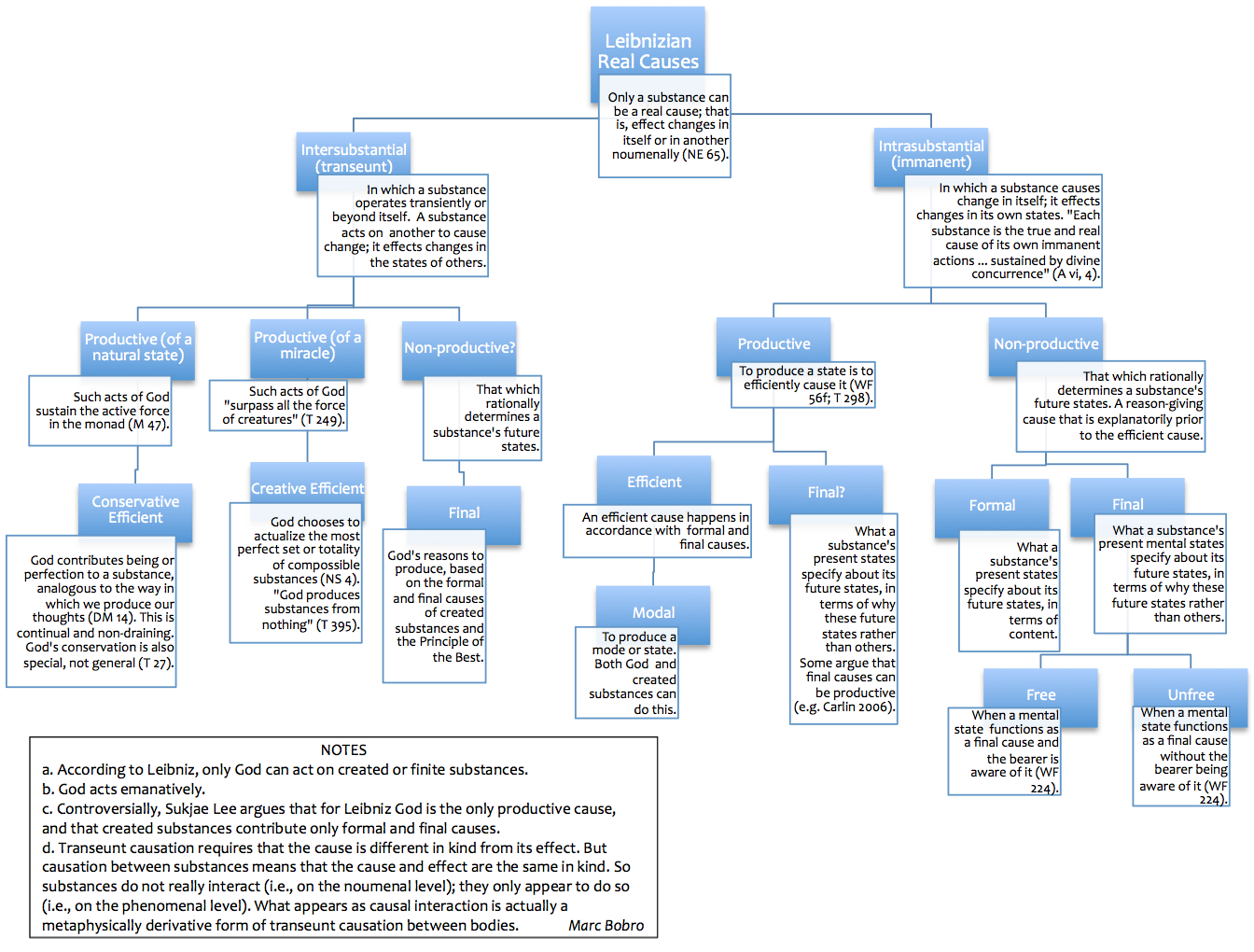
Leibniz on Causation
Hierarchical Map of Leibniz's Causes
Copyright © 2013
by
Marc Bobro <
mebobro
@
pipeline
.
sbcc
.
edu
>