Supplement to Leibniz on Causation
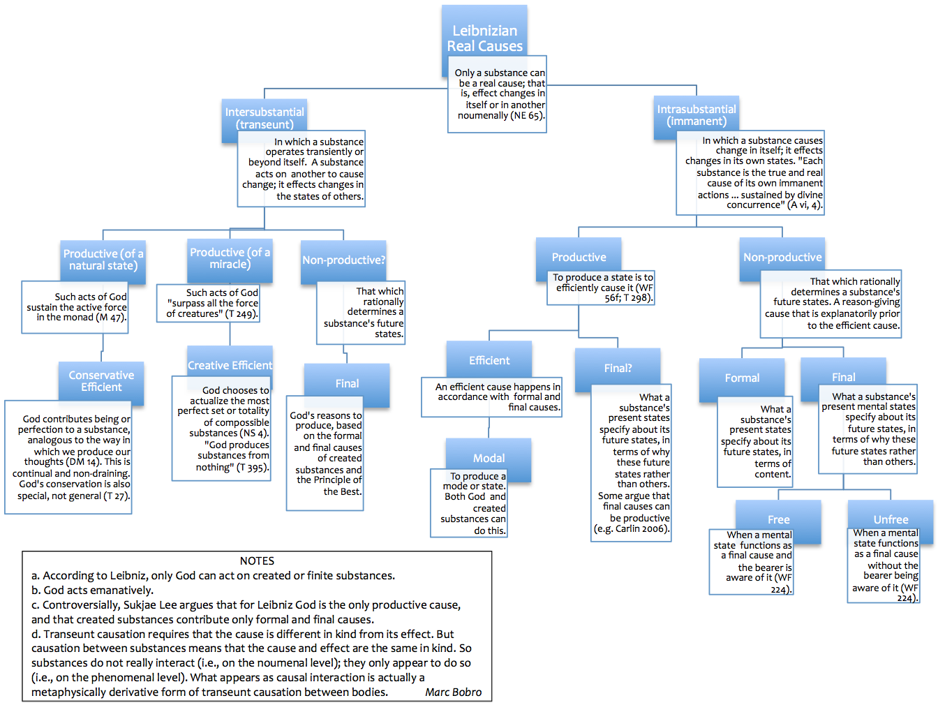
Hierarchical Map of Leibniz's Causes
Copyright © 2013 by
Marc Bobro
<mebobro@pipeline.sbcc.edu>
View this site from another server:
The Stanford Encyclopedia of Philosophy is copyright © 2016 by The Metaphysics Research Lab, Center for the Study of Language and Information (CSLI), Stanford University
Library of Congress Catalog Data: ISSN 1095-5054
